承诺不减持,600亿铝企大股东反手套现7亿

2026-03-25 网易财经 HaiPress

一则减持公告,将铝业龙头南山铝业推上风口浪尖。前脚承诺“不减持”后脚套现超7亿。

承诺2个月后大股东套现超7亿

3月17日,南山铝业公告称,公司控股股东南山集团有限公司的一致行动人怡力电业,于3月16日至3月17日通过大宗交易方式合计减持公司股份约1.1亿股,占公司总股本的0.96%。

本次减持完成后,怡力电业的直接持股比例由22.48%降至21.51%,其与南山集团的合计持股比例由42.78%降至41.81%。

据大宗交易数据,3月16日至17日,南山铝业大宗交易卖方均为中信证券大连分公司,买方均为东吴证券上海浦东新区世纪大道营业部。3月16日成交8038.59万股,成交金额5.35亿元;3月17日成交3000万股,成交金额1.93亿元。以此计算,怡力电业本次减持套现超7.2亿元。

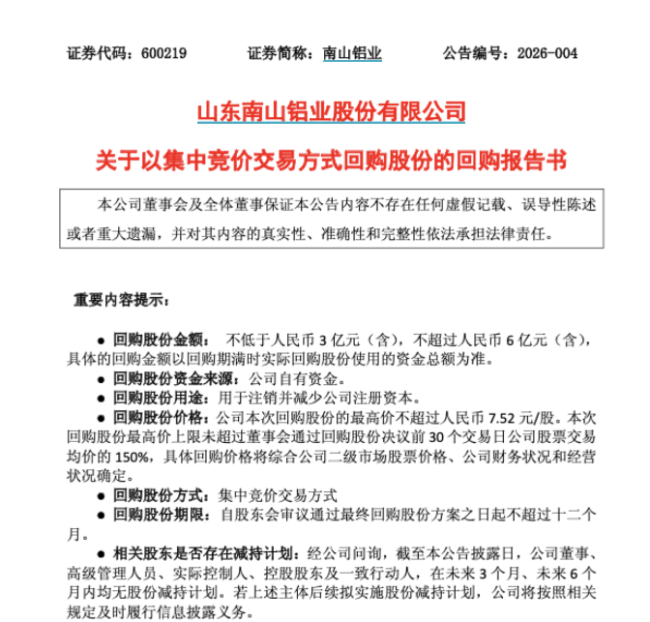
值得注意的是,今年1月14日,南山铝业曾发布股份回购公告,公告中称,拟以不低于3亿元、不超过6亿元的自有资金回购股份,用于注销并减少注册资本, 回购最高价不超过 7.52 元/股。此外,公告称,经公司问询,截至本公告披露日,公司董事、高级管理人员、实际控制人、控股股东及一致行动人,在未来3个月、未来6个月内均无股份减持计划。

但对于本次大股东减持,有投资者在互动平台提问,质疑公司是否履行了预披露义务,是否构成违规。南山铝业在互动平台回复称,公司始终督促股东严格遵守股份变动相关规定,及时履行信息披露义务。

回应:不构成必须执行的承诺

针对此次大股东减持却未提前披露,据红星新闻,南山铝业证券部相关负责人回应称,此次减持无需提前披露。“我们之前已经跟交易所沟通过了,这次减持的股份是当时(2016年)定增来的,按照相关法规要求不需要预披露”。

据南山铝业此前公告,2016年南山铝业曾向怡力电业定增21.6亿股,发行价格为3.31元/股。

对于回购公告中披露无减持计划却在2个月后减持,南山铝业证券部相关负责人表示,该部分表述并非承诺,系在当时的时间节点询问控股股东,对方回应没有减持的计划。如今大股东减持已是既定事实,是否会打击市场信心,该负责人表示“这个我们不太清楚”。

对于公司一边回购,大股东一边大额套现,上述负责人强调,“回购的主体是上市公司,而减持的主体是控股股东”。

据界面新闻,多位业内人士表示,定增股份豁免预披露的规定确实存在,但这并不意味着减持行为不存在其他合规风险。

第三季净利下降11.85%

资料显示,1993年南山铝业正式设立,于1999年12月在上交功上市。公司先后投入巨资建设热电厂、氧化铝厂、电解铝厂及精深加工车间。

前三季度实现营收263.25亿元,同比增长8.66%;归母净利润为37.72亿元,同比增长8.09%;扣非后归母净利润为37.51亿元,同比增长10.02%。2)公司实施特别分红,拟向全体股东每10股派发现金红利2.584元(含税)。

第三季度单季数据显示,营业总收入为90.51亿元,同比增长5.75%;但归母净利润为11.47亿元,同比下降11.85%;扣非净利润为11.4亿元,同比下降8.96%。

2025年有色板块大涨背景下,南山铝业股价涨超52%。截止3月24日收盘市值为675亿元。截至去年四季度末,南山铝业系社保基金第二大重仓上市公司,持股数量超1.6亿股。

国盛证券研报称,南山铝业作为铝行业领军企业,充分享受国内外电解铝双基地资源优势,叠加汽车板和航空板市场空间广阔,未来公司盈利仍有上升动力,首次覆盖给予“买入”评级。

(责任编辑:zx0600)

免责声明:本文转载自其它媒体,转载目的在于传递更多信息,并不代表本网赞同其观点和对其真实性负责,亦不负任何法律责任。 本站所有资源全部收集于互联网,分享目的仅供大家学习与参考,如有版权或知识产权侵犯等,请给我们留言。
©版权 2009-2020 世界新闻网      联系我们   SiteMap